ru_radio_electr

— постов 26. 292 место в топе

Сообщество ru_radio_electr - Рождённый с паяльником.

 
Друг попросил запустить цеховые настенные часы. Поискал в сети схемы и нашёл вот эту. К561ИЕ12 выдает импульс каждую минуту а К561 ТМ2 делит и инвертирует позволяя усилителю ...
30-06-2021топ 100 блогов ru_radio_electr
Развернуть
 
Имеется вот такая щётка электродвигателя. Новая, но отскочил контакт щётки и корпуса щётки. Видимо, изначально пайка не качественная. Попробовал паять обычным припоем - не паяется. Чем паять вот такие медные контакты? Какие купить припой, флюс? В наличии имеется пистолетный паяльник ...
25-06-2021топ 100 блогов ru_radio_electr
Развернуть
 
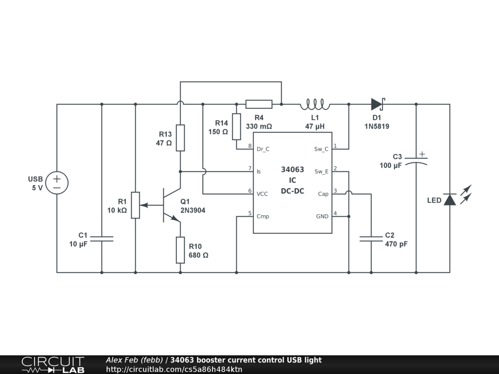
Местная публика не очень рассердится, если я тут помещу свою "конструкцию из говна и палок"? Токмо ради развеять скуку, а не стяжательства ради! :) Минималистская конструкция регулируемого USB LED Light - 5V 0.6A 3W. Можно использовать как ночник или в палатке или как дополнительное ...
14-10-2020топ 100 блогов ru_radio_electr
Развернуть
 
Приветствую уважаемое комьюнити. Возникла задача с блоком питания. Высокостабильный, высокоточный, симметричный с "мягким" включением без undershoot’ов и overshoot’ов. Четыре линии: +/- 5 и +/- 15 в. Ток ~1.5 ампера на каждой линии. Питаться устройство будет от розетки, соответственно ...
09-09-2018топ 100 блогов ru_radio_electr
Развернуть
 
а ведь из банальной лажовой звуковой карточки за копейку, которая втыкается в усб, которая имеет всего один даже моно выход и один моно вход, можно соорудить RLC метр, тупо подключив на выход цепочку из двух элементов и сняв вход с одного из них. сдвиг фаз, модуль зю -- можно измерить лехх ...
18-07-2015топ 100 блогов ru_radio_electr
Развернуть
 
Здравствуй, дорогое сообщество. Я пришёл к тебе за побиванием ссаными тряпками. %) Есть идейка и я хочу вынести её на ваш суд: всё-таки полная хрень, или из этого может что-то вырасти? В быту я частенько таскаю смартфон на руке так как это реально удобно. Недавно начал открывать на нём ...
23-11-2014топ 100 блогов ru_radio_electr
Развернуть
 
Для начала - вопрос. КР1533ИР24 в интернет-магазине чип-дипа - 20 руб. SN74ALS299N на ебее - 230 (!!) рублей. Что это, Бэрримор? Это при том, что обычно у ч-д - 1.5-3 раза дороже. И теперь - предложение обменяться опытом закупки деталей. Что покупаете, почему? Я имею в виду покупки с цель ...
15-11-2014топ 100 блогов ru_radio_electr
Развернуть
 
спалил примерно двадцатибаксовую плату http://www.ebay.com/itm/150961273878 . С спецэффектами (яркий оранжевый свет и дым из C11). Собственно вопросы 1. почему полярность питания как-то так вообще не принято маркировать и юзер должен ее угадывать 2. почему не принято ставить по ...
01-12-2013топ 100 блогов ru_radio_electr
Развернуть
 
Насмотрелся видео на ютубе про взрывы LiPo аккумуляторов и задумался. У меня же в квартире валяется в разных ящиках всякие древние девайсы, где именно такие гадкие литиевые батарейки стоят. Наверняка они уже давно протухли и стали опасными. Как считаете, какой шанс, что эта гадость в ...
14-06-2013топ 100 блогов ru_radio_electr
Развернуть
 
Давным-давно, лет 10 назад у меня был тестер с термопарой, вот такой: Прошло время, тестер потерялся, а термопара осталась. Сегодня понадобилось померить температуру внутри закрытого светильника, полез смотреть, а воткнуть ее некуда. Воткнул в обычный мультиметр, на пределе 200 Ом, ...
22-03-2013топ 100 блогов ru_radio_electr
Развернуть